Flowcharts
Flowcharts

Easy-to-create flowcharts help visualize complex processes

Quickly create ready-to-share professional-looking flowcharts for work or school using Zoom Whiteboard, included with all Zoom Workplace plans.

Easy-to-create flowcharts help visualize complex processes
Primary use cases for flowcharts

Primary use cases for flowcharts

Flowcharts (or flow charts) are visual diagrams that represent the sequence of steps in a process or system. They help people understand, analyze, and communicate workflows or decision-making processes more clearly. Common uses include:

  • Process explanation - Breaking down intricate processes into visual steps makes it easier to explain workflows, systems, or data flows to diverse audiences while promoting transparency.
  • Process documentation - Enabling businesses to clearly define each step, highlight inefficiencies, and streamline operations.
  • Quality control processes - Helping to identify errors or bottlenecks, thereby improving overall quality and performance.
  • Decision-making frameworks - Diagramming step-by-step decision pathways, making it easier for teams to reach informed conclusions.
  • Structured visual aids - Simplifying complex subject matter, helping educators foster better student comprehension and engagement.
Use cases
Use cases

Common types of flowcharts for business

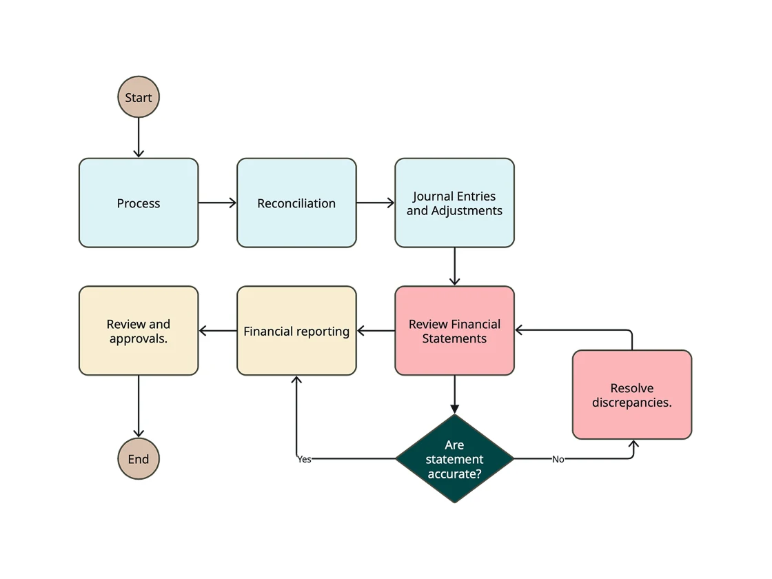
Process flowcharts

Provide a step-by-step visual representation of a business process or workflow from start to finish, pinpointing areas for improvement.

Process flowcharts

How to quickly create flowcharts using Zoom AI Companion

Save time and work using Zoom’s AI-first platform to create flowcharts in seconds using text prompts. With just a few clicks, Whiteboard Content Generation with AI Companion* lets you:

  • Generate ideas for flowchart processes
  • Refine and extend existing flowcharts
  • Format and add design elements with just a few clicks
  • Create multiple versions
  • Generate summaries

*Available with paid Zoom Workplace plans.

How to quickly create flowcharts using Zoom AI Companion
Use cases
Use cases

Get started with flowcharts in Zoom Workplace

Access to the tools you need

Access to the tools you need

Create visually stunning flowcharts with essential tools and access advanced diagramming features like creating reusable objects and uploading your own stencils. Start from scratch or choose a pre-designed flowchart template.

Share flowcharts with others

Share flowcharts with others

The ability to easily share flowcharts in real-time on Zoom Whiteboard and across Zoom Workplace in chat messages, meetings, and docs enhances dynamic collaboration and makes them central to team meetings and training.

Collaborate on flowcharts together

Collaborate on flowcharts together

Zoom Whiteboard’s collaborative features allow multiple team members to work simultaneously on a flowchart, whether you’re meeting virtually or in a traditional meeting room.

Access flowcharts at any time, on any device

Access flowcharts at any time, on any device

Create a flowchart in Zoom Whiteboard during a meeting — it’ll save automatically, then you can open and edit it on your Zoom Workplace desktop or mobile app, web portal, or Zoom Rooms for Touch device.

*Zoom Workplace Basic (free) includes up to three concurrently editable boards; AI Companion features are not included.

FAQs
FAQs

Guide: How to be a better flowchart maker

Flowcharts (or flow charts) are powerful visual tools that transform complex information into easily digestible diagrams, enabling clearer communication and better teamwork. In today’s rapidly evolving work environments, becoming a better flowchart maker can significantly enhance your productivity and communication skills.
 
By diving into the essentials of flowchart creation and usage, we’ll uncover how these diagrams not only aid in organizing ideas but also in identifying inefficiencies to bolster overall organizational effectiveness. Whether you’re a novice or a seasoned professional, understanding the nuances of flowchart creation will empower you to use them effectively in your daily work, fostering a more collaborative and informed environment. Let’s dive in.

Flowcharts are visual diagrams that provide a straightforward method for professionals to visualize and organize complex processes. They make it easier to communicate information that can be difficult to describe or visualize with other types of diagrams such as tables and graphs.
 
For someone looking to make and use flowcharts professionally, these diagrams can significantly improve project management by mapping out timelines, designating responsibilities, and outlining workflows. This not only enhances team alignment but also enables the identification and resolution of bottlenecks before they impede progress. 
 
In environments with complex decision-making processes, such as engineering, manufacturing, or business management, flowcharts help delineate clear pathways and outcomes, facilitating quicker and more informed decisions. As a professional, mastering the creation and use of flowcharts can transform your ability to streamline operations, enhance communication, and ultimately drive better organizational results.

Before you start making flowcharts, you’ll want to familiarize yourself with common flowchart types and understand which industries and fields they might be used. Armed with this information, you can consider your own use case and purpose for using flowcharts, and what type of information or process you need to visualize.
 
Process flowcharts or process maps: Provide a detailed visual depiction of a process or workflow, with arrows guiding the sequence of tasks. Process flowcharts are used in industries such as manufacturing and logistics to streamline operations, identify inefficiencies, and ensure quality control through precise mapping of each stage in the production cycle.
 
Data flow diagrams (DFD) or data flowcharts: Visually represent how data moves through a system, serving as an important tool for developers and system analysts in designing efficient programs and databases in fields like software development and information technology.
 
Workflow diagrams or flow diagrams: Used across sectors like healthcare and business management, these flowcharts detail tasks, responsibilities, and processes to help outline a specific workflow and improve team coordination.
 
System flowcharts: Commonly used by IT professionals or in computer programming, these flowcharts map out the detailed logic of systems when a thorough representation of system functionalities, code journeys, and data pathways is needed.
 
Swimlane diagrams or swimlane flowcharts: Also called cross-functional flowcharts, these are particularly useful for complex projects that require clarity around departmental responsibilities. They’re commonly used in sectors such as finance and healthcare, where interdepartmental coordination is key.
 
Program flowcharts: Show logical sequences and are often employed in software engineering for illustrating algorithms and coding processes.
 
Decision flowcharts: Clearly represent decision points and possible outcomes, assisting business strategists in envisioning potential impacts before implementing key decisions.

When creating flowcharts, you’ll use specific symbols to represent different tasks, actions, decisions, or outcomes in a process. Each symbol has a designated role that allows you to visually show how steps are connected, where decisions are made, and how data or tasks flow from one point to another. By using standardized symbols, anyone viewing your flowchart can easily interpret it, no matter how simple or complex the process is.
 
Below is a list of the most common flowchart symbols you’ll use in your process mapping.

  • Oval (terminal or terminator symbol): Used to represent the start or end of a process.
  • Rectangle (process symbol): Represents a process, action, or operation in the flowchart.
  • Diamond (decision symbol): Indicates a decision point, typically requiring a “yes” or “no” answer.
  • Parallelogram (input/output symbol): Used to represent input or output operations, such as entering data or displaying results.
  • Arrow or arrowhead (flowline symbol): Shows the direction or flow of the process.
  • Circle (connector symbol): Used to connect different parts of the flowchart, often when the flowchart is split across multiple pages or sections.
  • Document or documents symbol: Represents a document or report generated during the process.
  • Predefined process symbol: Indicates a process or subroutine that has been defined elsewhere, often used for modular processes.
  1. Identify your purpose and process: Determine the process or workflow you want to map and which type of flowchart to use (refer to this list of common flowchart types). Break the process down into key steps, actions, or decisions that need to be represented in the flowchart.
  2. Choose flowchart symbols: Select the appropriate flowchart symbols for each step. Use standardized symbols, as outlined above, including ovals for start/end, rectangles for actions, diamonds for decisions, and arrows to show flow direction.
  3. Map the process: Begin your flowchart with the “Start” symbol, then arrange the other symbols in sequence, connecting them with arrows to show the flow of the process. Be sure to allow enough space between symbols so it’s not too crowded, and make sure each step follows logically from the previous one.
  4. Add decision points: If your process includes decisions, use diamonds to represent them. Ensure each decision has at least two possible outcomes (for example, “Yes” or “No”) and connect them accordingly. If relevant, you can also identify who is responsible for the decision.
  5. Review and refine: Once your flowchart is complete, review it for clarity and accuracy. Make sure all steps are included and that the flow is easy to follow. 

 

It may be helpful to share it with a team member for feedback to help you refine the layout and improve readability.
 
When your flowchart is ready to share, simply click the “Share” button at the top right corner of the whiteboard. From here, you can grant access to anyone in your organization or share it externally with a shareable link (if enabled). Once you set the permissions, click “Copy Link” and paste the URL in the chat message, Zoom Chat channel, or email.